八届市委第十轮巡察动员部署会议召开
发布时间:2026-03-06 09:09:07 来源:本网
3月5日,八届市委第十轮巡察动员部署会议召开。市委常委、市纪委书记、市监委主任、市委巡察工作领导小组常务副组长陈宗德出席会议并讲话。市委常委、市委组织部部长、市委巡察工作领导小组副组长黄日生主持会议并宣布本轮巡察授权任职及分组分工。
 会议深入学习贯彻习近平总书记关于巡视工作重要论述和中央巡视工作方针,传达中共中央政治局召开会议审议《关于二十届中央巡视省(自治区、直辖市)情况的综合报告》、2026年十二届省委巡视工作动员部署会、八届市委第九轮巡察市委书记专题会议主要精神。

会议指出,本轮巡察既是八届市委收官之战,也是“十五五”开局首战,做好本轮巡察意义重大。要增强政治主动,着眼服务大局,以更高标准更实举措推动巡察工作高质量发展。要对标对表巡视巡察工作部署要求,注重把握党委部门多、政治性强的特点,从政治、组织、作风、责任等方面深入查找问题和差距。要深刻把握全面从严治党形势任务,自觉把巡察监督融入一体推进“三不腐”格局,及时发现并推动解决突出问题。要推动实现“十五五”良好开局,自觉服务新征程使命,紧紧围绕市委确定的年度工作目标、主要任务、重要举措,深入查找发展中的短板、落实中的偏差,为实现“十五五”开局起步提供坚强保障。
会议强调,要突出问题导向、提升监督质效,着力增强巡察震慑力、穿透力、推动力。要紧扣巡察主责主业,深入检视在政治意识、政治担当、政治能力等方面存在的问题和偏差。要聚焦管党治党政治责任,深入了解全面从严治党“两个责任”落实情况,强化对“一把手”和领导班子的监督,持续净化政治生态。要紧盯巡察整改落实,从具体事、具体问题、具体责任查找偏差,把整改不到位的问题深刻揭示出来。  
会议要求,要坚持严的基调,有力有序实施,确保八届市委巡察工作圆满收官。要同频共振增强工作合力,纪检监察机关、组织部门要落实全链条支持配合责任,深化信息互通、成果共享、效果互促;被巡察党组织要自觉接受监督,全力支持、配合巡察监督,做到同题共答、同向发力。要毫不松懈严守红线底线,严格落实“三化”建设再抓两年部署要求,始终将依规依纪依法贯穿巡察工作各方面全过程。要严明纪律作风,严格执行巡视巡察工作制度,严守职责边界,扎实开展树立和践行正确政绩观学习教育,切实加强自身建设,努力锻造“四个过硬”,忠诚干净担当、敢于善于斗争的巡察铁军。
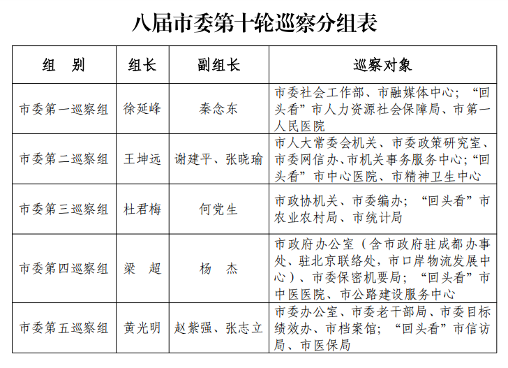
根据市委统一部署,八届市委第十轮巡察派出5个巡察组对市委办公室、市人大常委会机关、市政府办公室、市政协机关、市委社会工作部、市委政策研究室、市委网信办、市委编办、市委老干部局、市委保密机要局、市委目标绩效办、市档案馆、市融媒体中心、市机关事务服务中心等14个市级部门(单位)开展常规巡察,对市人力资源社会保障局、市农业农村局、市统计局、市信访局、市医保局、市中心医院、市第一人民医院、市中医医院、市精神卫生中心、市公路建设服务中心等10个市级部门(单位)开展巡察整改落实情况“回头看”。
市委巡察办、市委各巡察组全体干部,市纪委监委机关相关派驻纪检监察机构和相关联系室负责同志,市委组织部、市委宣传部相关科室负责同志,被巡察部门(单位)主要负责同志参加会议。
